AG贵宾会
AG贵宾会
关于我们
公司概况
科技创新
荣誉资质
加入我们
联系我们
产品中心
环绕立体加热消解赶酸仪
DC46-3088
DC34-3040
环绕立体消解赶酸仪(可定制)
智能电热板
SD46-1
SD34-1
SD22-1
超净电热板
UD34-22
超净电热板(可定制)
调压电热板
TD-500℃系列
TD-700℃系列
零污染制样砕研机
SP系列
水浴式多点磁力搅拌器
MP-46-8
MP-46-6
箱式电阻炉(智能)
ML系列
箱式电阻炉(耐火砖)
SL/SLX系列
电热鼓风干燥箱
WG系列
DG系列
真空干燥箱
DZ系列
土壤团聚体分析仪
SA系列
器皿清洗仪
HGC-32
HGC-15
器皿清洗仪(可定制)
防腐蚀推车
ACT-II
防腐蚀推车(可定制)
其它配件
蒸酸架
服务支持
销售网络
服务中心
新闻动态
AG贵宾会速递
行业资讯
English
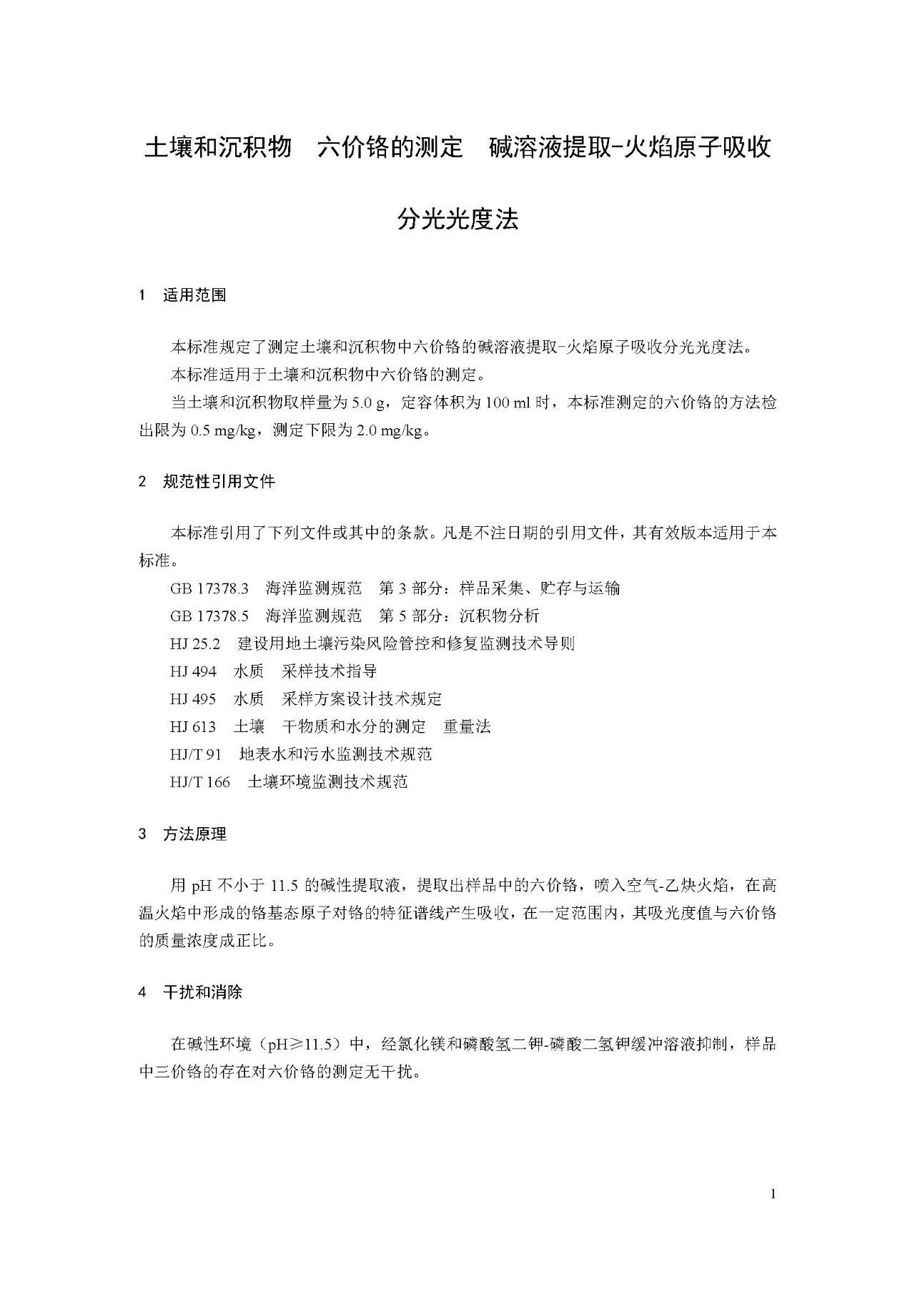
土壤和沉积物六价铬的测定方法发布(20.6.30实施)
行业新闻
AG贵宾会
>
行业新闻
> 土壤和沉积物六价铬的测定方法发布(20.6.30实施)
相关推荐:
天津AG贵宾会与您相约BCEIA 2025
纪念中国人民抗日战争暨世界反法西斯战争胜利80周年
河东区领导莅临AG贵宾会公司调研 赋能科技企业高质量发展
AG贵宾会:2025再努力,实现跨越式发展团建活动圆满举行
天津市工信局中小企业服务发展处副处长杨晓明一行莅临天津AG贵宾会实验仪器设备有限公司视察指导工作
站内搜索
产品导航
环绕立体加热消解赶酸仪
DC46-3088
DC34-3040
环绕立体消解赶酸仪(可定制)
智能电热板
SD46-1
SD34-1
SD22-1
超净电热板
UD34-22
超净电热板(可定制)
调压电热板
TD-500℃系列
TD-700℃系列
零污染制样砕研机
SP系列
水浴式多点磁力搅拌器
MP-46-8
MP-46-6
箱式电阻炉(智能)
ML系列
箱式电阻炉(耐火砖)
SL/SLX系列
电热鼓风干燥箱
WG系列
DG系列
真空干燥箱
DZ系列
土壤团聚体分析仪
SA系列
器皿清洗仪
HGC-32
HGC-15
器皿清洗仪(可定制)
防腐蚀推车
ACT-II
防腐蚀推车(可定制)
其它配件
蒸酸架
相关推荐
天津AG贵宾会与您相约BCEIA 2025
纪念中国人民抗日战争暨世界反法西斯战争胜利80周年
河东区领导莅临AG贵宾会公司调研 赋能科技企业高质量发展
AG贵宾会:2025再努力,实现跨越式发展团建活动圆满举行
天津市工信局中小企业服务发展处副处长杨晓明一行莅临天津AG贵宾会实验仪器设备有限公司视察指导工作
天津AG贵宾会实验仪器设备有限公司
Sitemap
热线
022-24333389
留言
点击进入
返回顶部
AG贵宾会
热线
微信
关于